
최근 LLM(Large Language Model)과 멀티 에이전트 시스템을 활용한 자동화 및 지능형 애플리케이션이 빠르게 성장하고 있습니다. 그러나 여러 에이전트가 동시에 협력하며 작업을 수행할 때, 정보가 유실되거나 잘못 연결되는 문제가 발생할 수 있습니다. 이런 상황에서 시스템은 마치 데이터베이스의 트랜잭션처럼 이전 상태로 되돌아가 안정성을 보장할 수 있어야 합니다.
이번 글에서는 SagaLLM이라는 새로운 미들웨어 솔루션을 소개합니다. SagaLLM은 멀티 에이전트 환경에서 Context 관리, Validation(검증), 트랜잭션 기반의 복원 기능을 제공하여 안정적인 플래닝과 협업을 가능하게 합니다. 또한 다양한 멀티 에이전트 프레임워크와 통합될 수 있는 강력한 아키텍처를 지원합니다.
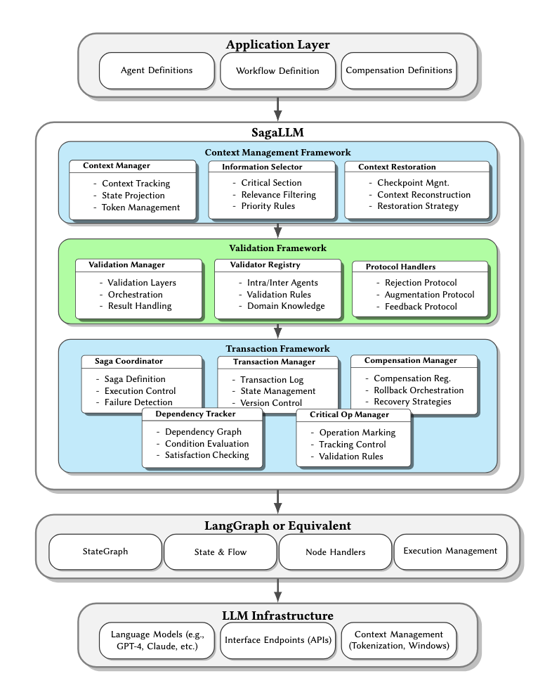
SagaLLM이란?
SagaLLM은 REALM-Bench라는 멀티 에이전트 벤치마크 프레임워크를 확장하여 개발된 미들웨어입니다.
핵심 목적은 멀티 에이전트 시스템에서 발생하는 복잡한 계획(Planning), 협업(Collaboration), 정보 관리(Context Management) 문제를 안정적으로 해결하는 것입니다.
즉, 여러 에이전트가 동시에 의사결정을 내리고 협업할 때 발생할 수 있는 정보 손실이나 불일치 문제를 “트랜잭션 기반 복구” 개념으로 해결하는 것이 특징입니다.
SagaLLM의 주요 기능
1. 애플리케이션 레이어 지원
SagaLLM은 멀티 에이전트 시스템에서 필요한 다양한 기능을 지원합니다.
- 계획(Planning & Scheduling)
- 순차적 계획(Sequential Planning)
- 반응형 계획(Reactive Planning)
- 복잡한 계획(Complex Planning)
- 도구 활용(Tool Use)
- 파일 쓰기(WriteToFile)
- GoogleSearch API 활용
- 금융 API 등 외부 API 연동
- 추론 및 학습(Reflection, Reasoning, Forecasting)
- 계산 및 수학적 귀납(Math Induction & Calculation)
- 멀티 에이전트 협업(Multi-Agent Collaboration)
- 워크플로우 생성 및 실행 지원
이처럼 단일 기능이 아닌 종합적인 미들웨어 역할을 하여 애플리케이션 개발자가 복잡한 기능을 쉽게 활용할 수 있도록 돕습니다.
2. 멀티 에이전트 데이터베이스 프레임워크 통합
SagaLLM은 7가지 이상의 멀티 에이전트 프레임워크와 호환됩니다.
- AutoGen
- CrewAI
- Swarm
- LangGraph
이러한 호환성은 다양한 생태계에서 SagaLLM을 유연하게 적용할 수 있도록 하며, 에이전트 기반 솔루션을 확장하는 데 큰 장점을 제공합니다.
SagaLLM의 특징과 장점
- 안정성 보장
- 트랜잭션 개념을 도입하여 잘못된 상태에서 시스템을 자동으로 되돌릴 수 있음.
- 유연한 확장성
- 다양한 멀티 에이전트 프레임워크와 쉽게 통합 가능.
- 지능형 에이전트 운영
- 계획, 추론, 협업까지 아우르는 종합 기능 제공.
- 현실적인 문제 해결
- 복잡한 멀티 에이전트 워크플로우에서도 안정적인 운영 가능.
SagaLLM은 단순한 프레임워크가 아닌, 멀티 에이전트 환경에서 발생할 수 있는 정보 불일치와 컨텍스트 관리 문제를 근본적으로 해결하는 미들웨어입니다. 특히 트랜잭션 기반 복구 개념은 안정성을 최우선으로 하는 기업 환경에서 큰 가치를 제공합니다.
앞으로 더 많은 LLM 기반 애플리케이션과 멀티 에이전트 시스템이 등장할수록, SagaLLM 같은 안정적이고 신뢰할 수 있는 미들웨어의 필요성은 더욱 커질 것입니다.
GitHub - genglongling/SagaLLM: SagaLLM: Context Management, Validation, and Transaction Guarantees for Multi-Agent LLM Planning
SagaLLM: Context Management, Validation, and Transaction Guarantees for Multi-Agent LLM Planning - genglongling/SagaLLM
github.com

'인공지능' 카테고리의 다른 글
| 에이전틱 코딩 시대, IDE 확장 프로그램의 한계와 새로운 대안 (0) | 2025.09.08 |
|---|---|
| Claude Code 세션을 더 똑똑하게: opcode GUI 앱 소개 (0) | 2025.09.08 |
| 터미널 속 AI 개발 파트너: OpenAI Codex CLI 완전 가이드 (0) | 2025.09.08 |
| 머신러닝에는 왜 새로운 언어가 필요할까? Chris Lattner가 말하는 Mojo의 탄생 배경과 혁신 (0) | 2025.09.08 |
| LLM에서 에이전트까지: 5단계로 끝내는 AI 진화 로드맵 (0) | 2025.09.08 |